КОНФЕРЕНЦИЯ СТАРТКОПИ
Принтеры, копировальные аппараты, МФУ, факсы и другая офисная техника:
вопросы ремонта, обслуживания, заправки, выбора


Рейтинг@Mail.ru Переход в графическую версию
Логин:
Пароль:

Canon MF216 и не только: Сгорают предохранители по первичке (не печь)

0. Кузьмич 10.03.26 10:13

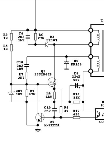
Всё цело как бэ вокруг мосфета и сам MOSFET, а они горят, иногда, даже поработают трохи, а потом горят.
Просто кондёр (обведён красным) 1000 pF, с завода, стоит на 1 KV, ставишь на 2 kV и всё путём
https://i.ibb.co/ycr8htSr/image.jpg
Отредактировано 10:14 10.03.26 Кузьмич

1. Кузьмич 10.03.26 10:43

А как-то было и печной пред горел, тоже не сразу иногда через неделю. Оказалось - термолампа неоригинальная, спиральки намотаны толстенной проволокой. Brother, кажись был
Отредактировано 10:44 10.03.26 Кузьмич

2. _MAVR_ 10.03.26 22:49

(0) Ни разу не встречалось.... а по поводу конденсаторов...

APC SURT 2000 и более мощные..: Причины и следствия...

3. serry 11.03.26 13:46

Валер, привет, спасибо за информацию!

4. СОВА 12.03.26 11:04

Углядел жеж нарушение указанного номинала.., глазастый.., и внимательный. :))
Спасибо за информацию.

5. Кузьмич 12.03.26 11:44

<cite><b>СОВА</b> (4): глазастый</cite>
зрение никакое, особенно после 2-хмесячных пролёживаний по больничкам. Инфаркт подцепил под новый год. В Питере патрубки меняли на моторе

6. СОВА 12.03.26 12:02

<cite><b>Кузьмич</b> (5): зрение никакое</cite> Это я давно знаю. Но ведь углядел жеж. :)

<cite><b>Кузьмич</b> (5): Инфаркт подцепил под новый год.</cite> А вот это новость... Хорошо, что все хорошо.
Я недолюбливаю моржевание и обливание. Потому что все это хорошо, пока молодой. А потом сердечко не у всех уже позволяет. А если бросают, то сразу начинаются болезни как из рога изобилия... И сердце как правило в первых рядах этих болезней.

7. эмулятор 12.03.26 15:23

<cite><b>Кузьмич</b> (5): Инфаркт подцепил под новый год.</cite> Сказал прямо как про насморк... )
<cite><b>СОВА</b> (6): Я недолюбливаю моржевание и обливание.</cite> Может и жив до сих пор, что закален был?

8. serry 12.03.26 15:32

<cite><b>СОВА</b> (6): А если бросают, то сразу начинаются болезни как из рога изобилия...</cite> Ибо нефиг было начинать, раз такая песня. А раз начал - то нефиг бросать.
Отредактировано 15:35 12.03.26 serry

9. Кузьмич 12.03.26 16:01

<cite><b>СОВА</b> (6): Я недолюбливаю моржевание и обливание</cite>
Та причём тут...
Холестерин (много стейков жрал) , курение, бухалово, 65 лет, смерть жены (приступ случился, как раз на годовщину смерти 30 декабря)), депрессняк.
Хотел сдохнуть - не дали. Соседка вызвала жёлтенькую машинку..Нарно кому-то нужен.
А обливание я не прекращал - в бане есть купелька..

От модератора:

Я понимаю - давно все не виделись и не читались.. Разделы не попутали, спецы?
Отредактировано 16:06 12.03.26 Модератор

10. igor_me 13.03.26 08:48

"Хотел сдохнуть - не дали. Соседка вызвала жёлтенькую машинку"
О, этот дивный сумасшедший мир, где 90% человеков не хватет соображалки не только нормально жить, но даже нормально помереть :-\ Соседка? Ты ЭТО делал ДОМА что-ли??? Такое делается исключительно за городом, и лучше в лесу, причём нужно зайти вглубь от границы километра на 2-3 минимум, а лучше на 5, и тогда уже если какая машинка и приедет, то только "бело-синенькая" и минимум через несколько месяцев, а то и лет, опознавать скелетик :-\
PS Да, это "рецепт" ТОГО САМОГО, за которое вас всех поблочит РосКомПозор. Страшна уже, страшна??? :-\ Ну и бойтесь дальше, "хомяки" :-\

От модератора:

Эх, мОлодеж.. Не понял предупреждение от Модератора? Получи персональное предупреждение. Ещё раз - и в "почётные читатели" на определённый срок.
Отредактировано 11:06 13.03.26 Модератор

11. _MAVR_ 26.03.26 00:17

(0) специально смотрел несколько аппаратов - везде стоит 1кВ , есть БП - где даже 630 вольтовый стоит конденсатор...

Еще раз повторю - это не из за того рабочее напряжение маленькое - это конденсаторы дерьмо.

12. _MAVR_ 26.03.26 00:35

https://e.radikal.host/2026/03/26/SNIMOK.jpg
Отредактировано 00:35 26.03.26 _MAVR_

13. serry 26.03.26 02:36

<cite><b>_MAVR_</b> (11): это конденсаторы дерьмо.</cite>
Дык это как раз понятно.


Принтеры, копировальные аппараты, МФУ, факсы и другая офисная техника:
вопросы ремонта, обслуживания, заправки, выбора

Переход в графическую версию
  Рейтинг@Mail.ru